至诚传媒:直编发稿,价格就是低!
首页 > 正文

2024汽车零部件十大趋势,均胜电子有哪些布局?

时间:2024-01-15分类:

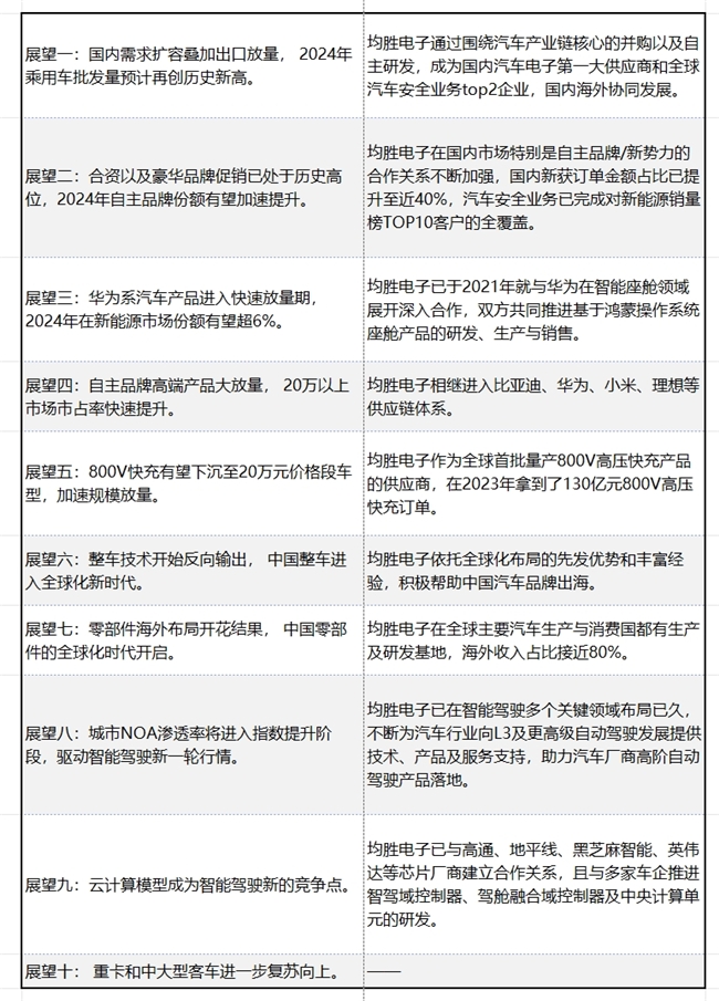
近期,国海证券发布2024年汽车与汽车零部件行业十大展望报告称,乘用车总量预计再创新高,结构上自主整体崛起加速,电动化进入高端化新征程,智能化的高阶智能驾驶进入快速渗透期,看好整体汽车行业电动智能的变革,推荐均胜电子等高阶智能化零部件公司。

梳理发现,均胜电子在多个行业发展方向上有充分布局:

1705283450596028.jpeg

上一篇:叶城县以“三个抓好”为保障 推进县域改革走深走实

下一篇:贴近心连心 服务零距离

相关文章